Dies ist die Beschreibung der
Beleuchtungsanlage, wie ich sie in meine Hercules eingebaut habe. Das
Modell ist mit verschiedenen LEDs für ACL-Blitzer,
Positionslichter und Landescheinwerfer ausgestattet, die über
einen PIC12F629 Microcontroller gesteuert werden. Dabei können
über einen RC-Kanal die Positionslichter und Landescheinwerfer
unabhängig voneinander ein- und ausgeschaltet werden, während
die Blitzer permanent im Sekundentakt wechselweise aufblitzen.
Hardware:
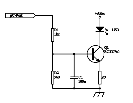
Der Microcontroller wird über die Empfängerversorgung
(über BEC) mit 5V versorgt und benötigt außer einem 100
nF Keramik-Kondensator zwischen den Versorgungsspannungs-Pins (Pin 1 =
+5V, Pin 8 = Masse) keine weiteren Bauteile, da Takt- und Reset-Signale
intern erzeugt werden.
Er verfügt über einen Eingang (Pin 4) für den Steuerimpuls vom Empfänger und 4 Ausgänge:
- Blitzer rot (Pin 3)
- Blitzer weiß (Pin 2)
- Positionslampen (Pin 5)
- Landescheinwerfer (Pin 6)
Die LEDs werden über eine kleine Treiberschaltung direkt aus dem Flugakku (hier: 8 Zellen) versorgt:
Neben dem Ein/Ausschalten übernimmt diese Schaltung auch die
Stromregelung, so daß die Helligkeit der LEDs nicht durch
Spannungsschwankungen des Antriebsakkus beeinflußt wird. Statt
einer LED können natürlich auch mehrere LEDs in Reihe
geschaltet werden, solange die Durchlaßspannung der LEDs zusammen
incl. Spannungsäbfälle in den Zuleitungen um mindestens etwa
1 V unter der Akkuspannung bleibt. Der Wert von R3 richtet sich nach
dem beabsichtigten Strom durch die LEDs, wobei bei der vorliegenden
Dimensionierung von R1 und R2 von einer Spannung von etwa 0,9V
über R3 ausgegangen werden kann. Der Rest ist Ohm'sches Gesetz
(R=U/I).
Für einen Strom von 50 mA ergibt sich so z.B.:
R3 = 0,9V/0,05A = 18 Ohm.
Der genaue Stromwert hängt noch von der tatsächlichen
Ausgangsspannung am µC-Ausgang und der Stromverstärkung des
Transistors ab, wodurch der Strom etwas von dem errechneten Wert
abweichen kann. Alternativ kann R1 und R2 durch ein 1,5 kOhm Trimmpoti
ersetzt werden, dann kann der Ausgangsstrom damit justiert werden.
Der Kondensator (C1) verhindert steile Schaltflanken, die zu Störungen in der RC-Anlage führen könnten.
Für die Landescheinwerfer wurden die beiden LEDs im Rumpf und in
den Tragflächen jeweils als eigener Stromkreis, mit separatem
Transistor, verschaltet:
Da die Elektronik nur aus wenigen Teilen
besteht, kann der Aufbau leicht auf Lochrasterplatine (mit
Lötaugen) bewerkstelligt werden.
Für die Landescheinwerfer kommen weiße 8 mm "Power LEDs" (Bezug:
http://www.led-welt.de/)
zum Einsatz (If = 100 mA). Da die Farbe des Lichts nicht gerade "scale"
aussah (die Herc hat im Original bestimmt keine
Xenon-Landescheinwerfer!) wurden die LEDs mit einer dünnen Schicht
orangem Transparentlack abgetönt.
Für die Blitzer und Positionslichter wurden "Super Nova"
SMD-LEDs (Bezug: Conrad) verwendet. Die weißen Blitzer
werden mit etwa 100 mA betrieben (Strom für diese LEDs sonst max.
50 mA), was aber nach meiner Meinung den LEDs nicht viel
ausmachen dürfte, da sie ja immer nur für 30 ms aufblitzen.
Evtl. sind aber die inzwischen erhältlichen 10 mm "High
Power"-LEDs mit 180 Grad Anstrahlwinkel besser dafür geeignet.
Die Positionslichter (rot/grün and den Flächenenden) sind in
Serie geschaltet, wobei die grüne LED durch einen parallelen(!)
Widerstand etwas abgedimmt wurde, da sie gegenüber der roten zu
hell war.
Für die Verdrahtung habe ich dünnen Kupferlackdraht (R = 1-2
Ohm pro Meter) genommen. Für die Blitzer an den Flächenenden
stellte sich aber heraus, daß damit die Akku-Spannung für
eine Serienschaltung nicht ausreicht. Daher wurden die Blitzer parallel
geschaltet.
Software:
Das Steuerprogramm
(Quelltext) bedient die Blitzer
im Sekundentakt mit einer Einschaltzeit von je 30 ms, abwechselnd rot
und weiß. Die Landescheinwerfer und Positionslampen sind nach
Inbetriebnahme zunächst aus und können über die
Fernsteuerung als "Memory-Funktion" unabhängig voneinander ein-
und ausgeschaltet werden. Das kann über einen Steuerschieber oder
3-stufigen Schalter bewerkstelligt werden. Ausgehend von der
Mittelstellung werden durch Bewegung des Schalters in die eine
Richtung die Scheinwerfer, in die andere Richtung die Positionslampen
ein- bzw. ausgeschaltet.
Bei der Programmentwicklung wurde schon an evtl. einfache
Erweiterungsmöglichkeiten gedacht, daher mögen manche
Programmteile für den aktuellen Zweck etwas unnötig
"kompliziert" erscheinen. Im Hinterkopf waren dabei Sachen wie eine
PWM-Helligkeitssteuerung (z.B. für eine Emulation von
Rundumleuchten statt der roten Blitzer), oder die Programmierung von
Einstellungen (z.B. verschiedene Blitzer-Modi) per Fernsteuerung.
Allen evtl. Nachbauern wünsche ich viel Spaß dabei!
Thomas (Otti)
(to be continued...)